来源:黄冈日报
近日
教育部公布
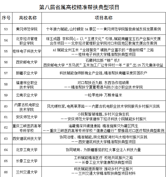
第八届省属高校精准帮扶典型项目
评选结果
全国共推选产生典型项目66个
黄冈师范学院申报的
《十年接力赋能,山村蝶变3A景区》
成功入选
成为全省两所入选高校之一
充分彰显了黄冈师范学院
在服务乡村振兴战略中的
积极作为与显著成效


东垸村新村貌
该项目聚焦乡村振兴主线,以“一张蓝图绘到底、一以贯之抓落实、一支队伍连内外”的“三个一”举措,持续赋能麻城市东垸村发展。十年来,黄冈师范学院精准把脉、科学规划,量身定制发展路径,推动东垸村从昔日“藏在深山人未识”的贫困山村,探索出一条“文旅融合、产业驱动”的特色发展之路。村庄先后入选“中国传统村落”“湖北省美丽乡村示范村”“国家级森林乡村”,并成功获评“国家3A级景区”。如今,东垸村年接待游客量突破20万人次,村民人均收入较十年前翻三倍,实现了从“落后村”到“样板村”的精彩蝶变,成为“旅游兴、产业旺、村庄美”的乡村振兴生动范例。

大别山精神宣讲

踏青

农家乐
黄冈师范学院将以此次入选为新起点,持续深入学习贯彻习近平总书记关于“三农”工作的重要论述,进一步拓展帮扶工作的深度与广度,着力提升乡村产业发展、乡村建设和乡村治理水平,助力农业增效益、农村增活力、农民增收入,在服务国家重大战略和助力湖北支点建设的进程中,展现高校担当、贡献教育力量。
新闻链接:https://mp.weixin.qq.com/s/ea-3R63l8W-C_9GHZy0KSw
上一篇:下一篇:
