来源:黄冈教育眼
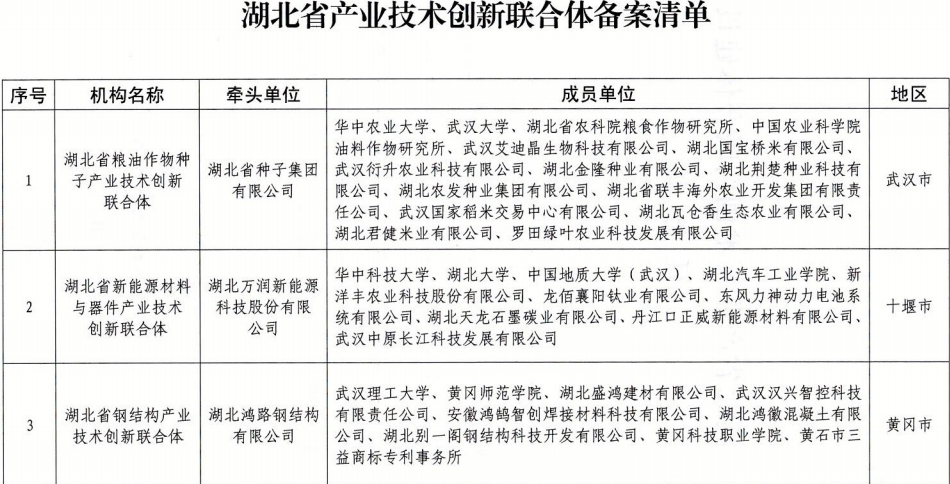
近日,湖北省科技厅公布了2023年度湖北省产业技术创新联合体备案清单,经过前期组织申报、实地考察、答辩评审等环节,由湖北鸿路钢结构有限公司、武汉理工大学、黄冈师范学院等10家单位共同申报的“湖北省钢结构产业技术创新联合体”获备案立项,这是黄冈市获批的首家省级产业技术创新联合体。

湖北省产业技术创新联合体是贯彻落实《中共湖北省委、湖北省人民政府关于加快推进科技强省建设的意见》的重要举措。产业创新联合体旨在推动省内龙头企业联合上下游企业、高校院所和科研机构整合创新资源,以突破行业共性关键技术为目标,以攻克产业重大科技任务为牵引,促进产业链供应链创新链相互融通,全面提升我省自主创新能力和产业核心竞争力,推进科技强省建设。
“湖北省钢结构产业技术创新联合体”共有10家单位组成,包括6家钢结构上下游企业、3家高校、1家科技服务机构。钢结构产业联合体由湖北鸿路钢结构有限公司牵头并担任理事长单位,黄冈师院作为副理事长单位为联合体建设运行提供科技和人才支撑。联合体推荐学校刘志教授担任联合体副理事长,带领研究团队围绕联合体建设目标开展人才培养、技术开发、成果孵化、应用推广等工作。根据“湖北省钢结构产业技术创新联合体”建设目标,联合体将在产业关键核心技术联合攻关、产业公共技术创新服务平台建设、钢结构优质科技成果转移转化、自主知识产权和产业核心技术标准培育、对外交流合作高地创建等五个方面协同发力,支撑湖北省绿色建筑产业发展和国家“双碳”战略目标的需求,引领团风钢结构产业创新发展。
近年来,学校推出“编制在黄师、工作在企业;岗位在黄师、研发在企业;人才在黄师、转化在企业”的校地校企合作模式,实施“一个学院对接一个县市、一个团队对接一个产业、一名教授对接一个企业”的产教融合发展思路,选派大批科技人才在企业、地方挂职,将学校科教资源带出去,将课题成果带回来,产生了良好成效,受到广泛好评。
新闻链接:https://mp.weixin.qq.com/s/FSFvQaT9nHqS7WmFeWrH1A
